

背景介绍围绕环状单链DNA(circular single-stranded DNA, Css DNA)这一分子生物学新工具,中国科学院杭州医学研究所宋杰课题组先前在Nature Communications及Science Advances上发表三篇文章分别从无细胞体系(Nature Communications 2024,15, 4635)和细胞体系(Nature Communications 2023,14,6665;Science Advances. 2025, 11,eadv3396)阐述环状单链 DNA 的蛋白表达机制及调控思路。传统核酸药物载体在基因治疗各有局限...


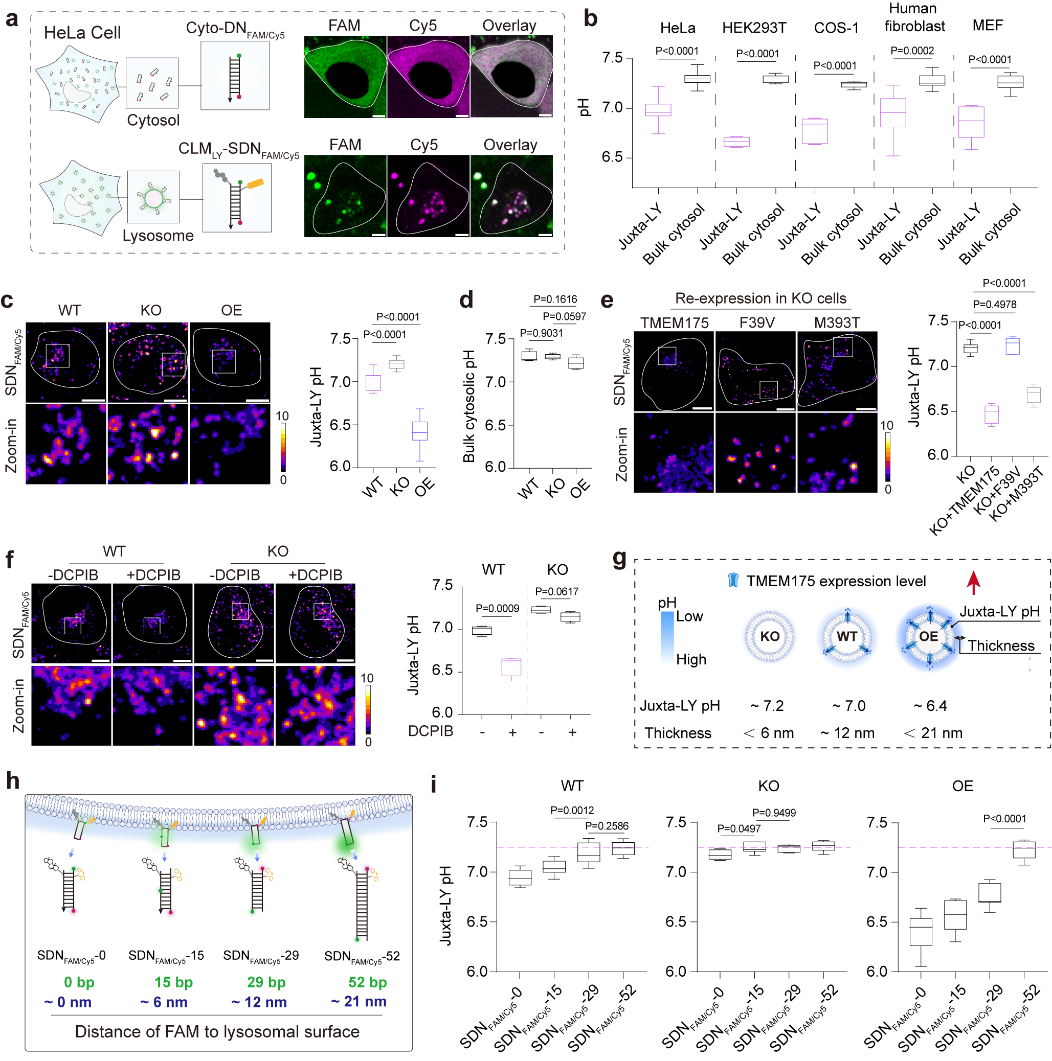
溶酶体是一种膜包裹的细胞器,其内部的酸性环境(pH~4.6)对维持消化降解功能至关重要,同时还参与调控外部细胞质的活动,如膜融合和移动等。但内部酸性信号如何传递到外部,以及溶酶体周围区域的酸碱度变化规律仍是未解之谜,主要因现有技术只能测量内部酸碱度,无法探测其外围的动态信号2026年1月21日,中国科学院杭州医学所的谭蔚泓院士/邱丽萍研究员联合浙江大学徐浩新教授在国际学术期刊《Nature Cell Biology》上发表“DN...




在生命科学研究领域,实现生物分子的纳米尺度原位动态成像,是揭示生命过程分子机制、推动精准医学发展与创新药物研发的关键技术支撑。然而,当前常用的荧光分子探针(如有机染料、荧光蛋白)普遍存在荧光强度不足、光稳定性较差的问题,难以满足高时空分辨率下追踪单个生物分子动态变化的研究需求;另一方面,虽有高亮度、高稳定性的荧光纳米颗粒可用,但其尺寸通常大于10纳米,且表面修饰过程复杂且难以精准调控,导致无法实...

杭州医学所谭蔚泓院士与邱丽萍研究员团队,在阿尔茨海默病(AD)治疗领域取得重要研究进展。他们成功开发了一种基于核酸适体的单核细胞疗法,该疗法能够高效清除AD脑内的致病性蛋白Tau,为这一困扰全球的神经退行性疾病提供了新的治疗策略。相关研究以“Targeted clearance of extracellular Tau using aptamer-armed monocytes alleviates neuroinflammation in mice with Alzheimer’s disease”为标题,发表在《Nature Biome...

靶向药物递送策略能选择性地将细胞毒性药物递送至肿瘤细胞实现精准杀伤,在增强疗效的同时显著降低系统性毒副作用,克服了化放疗等传统癌症治疗方法肿瘤特异性不足的局限性。抗体-药物偶联物(ADC)是当前肿瘤学领域发展最快的治疗方式之一,已有19种ADC获FDA批准上市,另有超过百种ADC正处于临床试验阶段。作为下一代靶向抗癌药物,多肽-药物偶联物(PDC)也受到广泛关注。除了抗体和多肽,核酸适体作为一类独特的靶向配体,凭...