溶酶体是一种膜包裹的细胞器,其内部的酸性环境(pH~4.6)对维持消化降解功能至关重要,同时还参与调控外部细胞质的活动,如膜融合和移动等。但内部酸性信号如何传递到外部,以及溶酶体周围区域的酸碱度变化规律仍是未解之谜,主要因现有技术只能测量内部酸碱度,无法探测其外围的动态信号
2026年1月21日,中国科学院杭州医学所的谭蔚泓院士/邱丽萍研究员联合浙江大学徐浩新教授在国际学术期刊《Nature Cell Biology》上发表“DNA nanodevices detect an acidic nanolayer on the lysosomal surface”的研究论文。在该工作中,研究人员开发了一种可以“锚定”在溶酶体膜表面的DNA 纳米尺,通过在不同位点修饰对氢离子敏感和不敏感的荧光染料,从而精准测量溶酶体膜表面的局部 pH 值。

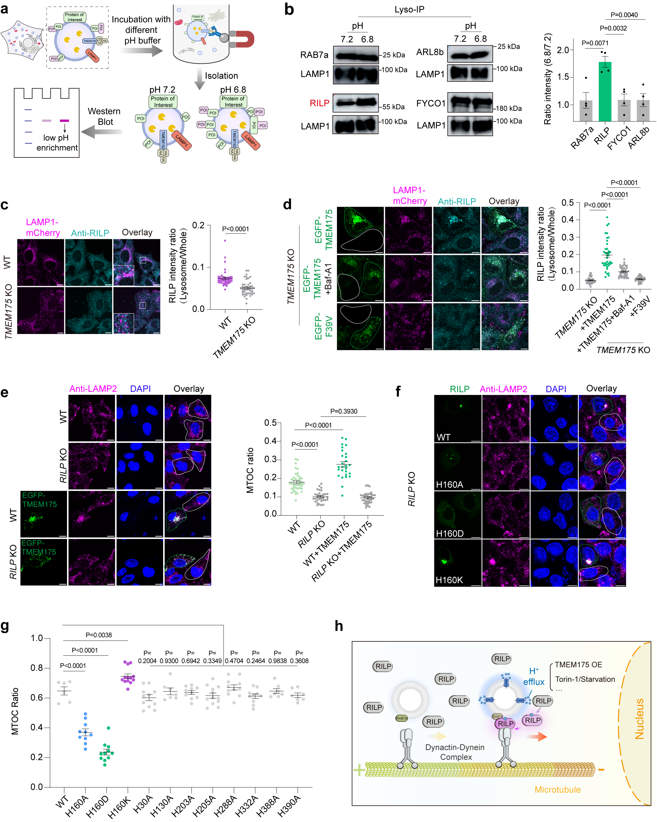
利用该工具,研究团队发现溶酶体外侧持续包裹着一层厚约20 纳米的氢离子层,并揭示了该酸性纳米层的维持依赖于溶酶体膜上的氢离子通道蛋白TMEM175。团队进一步证明,溶酶体表面的pH值,而非内腔pH,是调控其在细胞内的运动与空间分布的关键信号。此外,研究鉴定了细胞质中的RILP蛋白作为下游氢离子感应器,能够感知溶酶体表面的酸性变化,进而引导溶酶体向细胞核方向移动,并启动相关生理功能。这一发现有望为理解TMEM175基因突变如何通过破坏此纳米环境导致帕金森病提供新视角。
![]()

溶酶体表面存在TMEM175介导的氢离子层

RILP被鉴定为下游调控溶酶体逆向运动的氢离子生物传感器
附件下载:
